您的位置:首页 > 公交服务 > 公告公示
海口市交通运输投资发展集团有限公司
招聘岗位资格审查合格人员名单公告
根据《集团公司参与2025年“四城同办”招聘活动招聘方案》有关规定,经对应聘人员进行资格审查,现将相关情况公告如下:
一、岗位资格审查情况
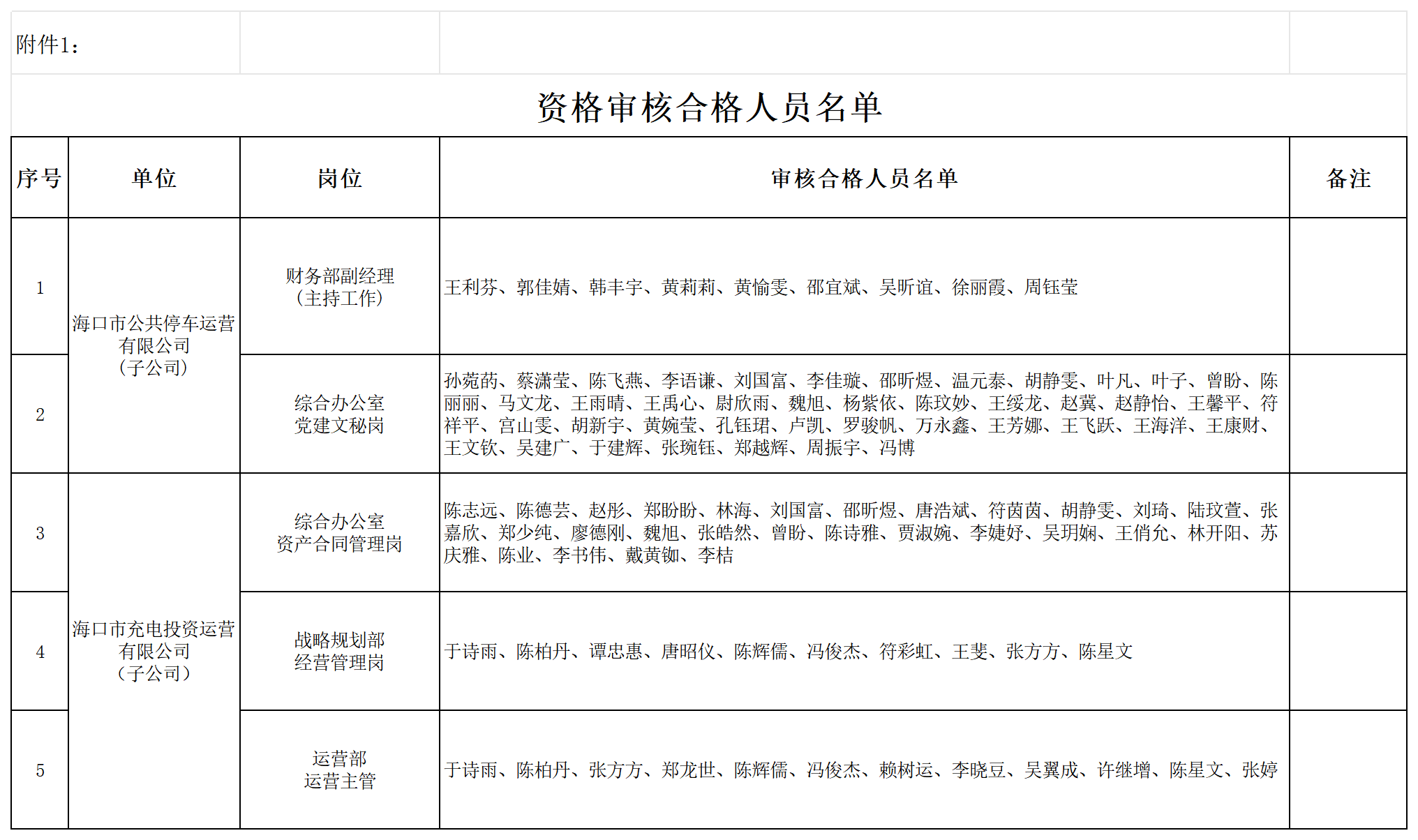
资格审查合格人员名单详见附件(排名不分先后)。
二、关于终止部分岗位招聘计划
受岗位人才需求计划调整因素影响,经慎重考虑,提前终止以下岗位招聘流程:
(一)海口市公共停车运营有限公司
运营部副经理(分管运营)1人
公示期:2025年11月27日-2025年12月1日
咨询电话:0898-68631923,邮箱:gjjtrzb@163.com
监督电话:0898-68620902,邮箱:hkjtpzz@163.com
(咨询时间:工作日上午8:30-12:00;下午14:00-17:30)
附件:资格审查合格人员名单

版权所有 海口市交通运输投资发展集团有限公司
琼ICP备12000345号
琼公网安备 46010502000101号